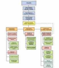
Organización de Samur-Protección Civil:
Samur-Protección Civil se integra en la estructura de la Dirección de Emergencias y Protección Civil, dentro del Área de Seguridad del Ayuntamiento de Madrid. La Subdirección General de Samur-Protección Civil se compone a su vez de una serie de departamentos y unidades para poder desarrollar las funciones y actividades que tiene encomendadas.
Organización administrativa:
Organización encargada de los aspectos de gestión del servicio.
Organización operativa:
Organización que estipula la jerarquía de las unidades que intervienen en los siniestros.
> Organización Protección Civil
> Hospitales de la Comunidad de Madrid
> Organización del Área de Gobierno de Seguridad y Emergencias [PDF]
> Relación de los puestos de trabajo [PDF]















